We're sorry but vue-start doesn't work properly without JavaScript enabled. Please enable it to continue.
工作
多元管道
附近工作
快速找到附近好工作
AI新機會
AI工作與學習專區
AI職涯顧問
您高階職涯的AI顧問
獵才顧問
中高階人才與優質企業的媒合夥伴
最新工作
找最新工作機會
職涯博覽會
台達電等知名企業現場徵才
族群專屬
轉職專區
轉職特選內容
新鮮人專區
畢業找理想工作
兼職打工
專找離你最近的工作
身心障礙
幫你找身心障礙工作
志工服務
幫你找志工服務機會
數位科技專區
數位人才專屬媒合平台
公司
推薦好公司
為你推薦的好公司
百萬年薪企業
上市櫃薪資排行榜
外商公司
外商公司總整理
科技園區
竹科、南科通通有
半導體&AI產業地圖
精選半導體、AI 特輯
工具
求職秘笈
履歷範本
真實的履歷提供參考
履歷診療室
免費線上履歷健診
薪資情報
最新的薪資報告
公司評論
匿名員工評論
職業適性測驗
找到適合自己的天職
職業價值觀測驗
找到你的夢幻公司
探索與升學
工作世界
帶你探索各行各業
生涯興趣測驗
你的靈魂住著哪位名人
升學就業地圖
了解畢業出路、薪資行情
高中落點分析
精準動態落點、科系介紹
高中職學習歷程
優秀範本參考、學檔美編神器
職涯
規劃與諮詢
履歷診療室
免費線上履歷健診
免費職涯諮詢
前輩幫你釐清求職方向
個人職涯分析
職涯路徑與轉職建議
職場問答
公開問答平台
職涯導航
一起探索職涯規劃
社群與人脈
Be A Giver
一起來幫助需要的人
人才社群
串聯你的職涯人脈網絡
學習
學習成長
課程中心
技能、考照、轉職一站式增能學習
證照中心
職場熱門證照,考試資訊一站查詢
測驗中心
職場能力檢測,免費測你的專業力
共學教室
共學成長,開啟學習新視野
職場力
求職到職場萬篇好文充電
活動吧
找職涯活動、辦活動都靠活動吧
Podcast
青春通識課播客
陪年輕人找方向
職涯診所播客
解決職場大小事,職場沒這麼難
高年級不打烊播客
用AI點亮第二人生
APP
104工作快找
104人才社群
所有服務
滑世代焦慮調查
登入/註冊
登入
登入/新會員註冊
應徵紀錄
專屬工作
儲存未應徵
履歷表
儲存工作
我的關注
常見問題
意見回饋
工作
公司
工具
職涯
學習
APP
企業徵才
所有服務
看更多範本
履歷作品
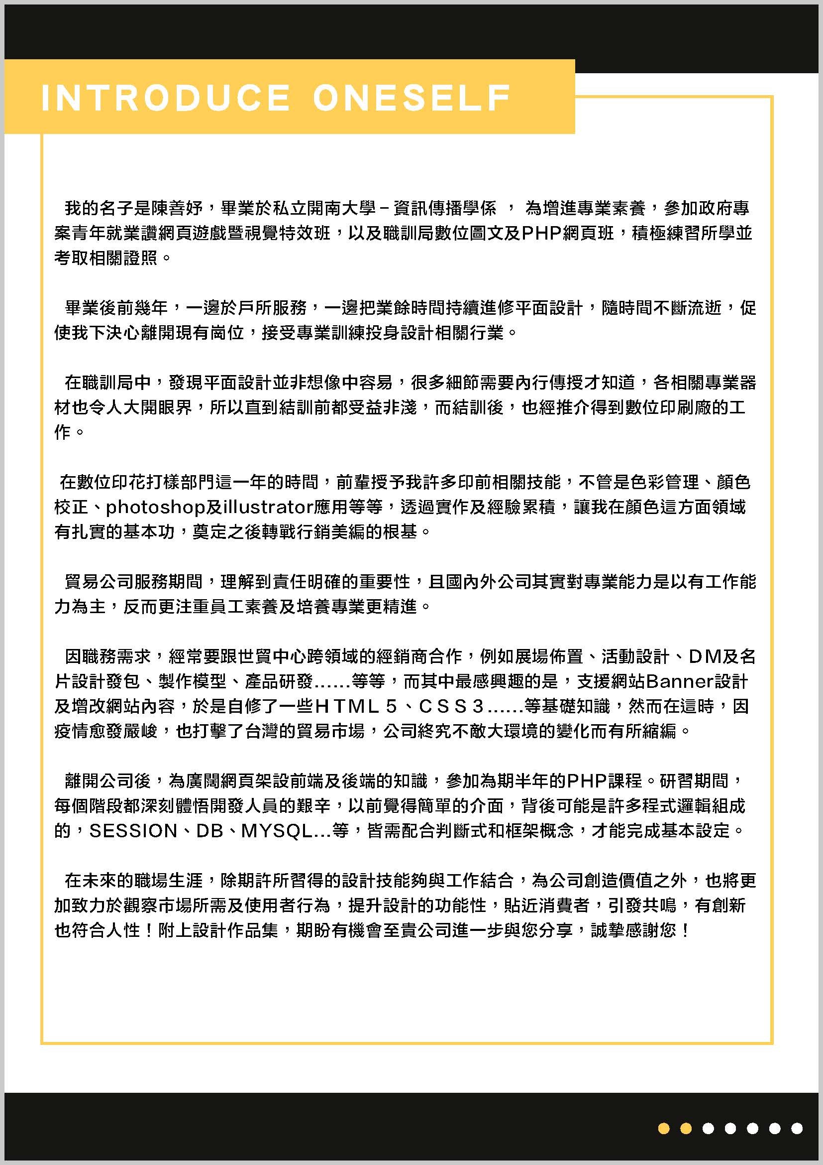
陳善妤
分享
分享到:
連結已複製
履歷作品
2022/09/18
489
陳善妤
履歷作品
2022/09/18
489
連結已複製
我要分享